跳到主要內容區
您的瀏覽器不支援JavaScript功能,若網頁功能無法正常使用時,請開啟瀏覽器JavaScript狀態
新竹縣立北埔國民中學 Hsinchu County Peipu Junior High School
漢堡鈕選單
校園焦點
升學榜單
新公文系統
北埔國中圖書館網頁
北埔國中臉書粉專
網站管理
首頁
行政組織
輔導處
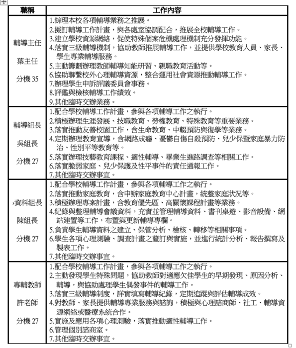
組織與職掌
組織與職掌
輔導處透過課程與活動,陪伴每個孩子度過青春期的起起伏伏,找到和自己、和家人、和他人好好相處的模式,形塑孩子悅納自我、尊重生命、積極求知的生活步調,發現自己的優勢智能,勇敢追尋自己的目標與夢想。
組織與職掌
登入成功
Close (Esc)
Share
Toggle fullscreen
Zoom in/out
Previous (arrow left)
Next (arrow right)